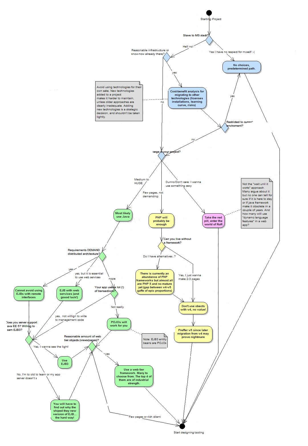
Discussions about which servers-side platform is better for web development are common in my workplace. Since I don’t like to repeat myself I have made this activity diagram that shows a simple overview of the process of choosing a platform for a web application. The bottom line is that there is no “swiss army knife” for this genre of applications. Every project should be approached independently and the architectural choices must be based on its requirements (and not your resume).
PS: Never let junior staff make architectural decisions!

What Makes Software Development So Hard?